• 无障碍
  • 长辈版
养贤乡人民政府
您现在所在的位置: 网站首页> 政府信息公开首页 > 养贤乡人民政府> 基层政务公开> 自然资源> 国土空间规划编制> 村庄规划
索引号: 1134170300324967X7X/202308-00041 组配分类: 村庄规划
发布机构: 养贤乡人民政府 主题分类: 综合政务 / 公民
名称: 宣州区养贤乡石山村村庄规划 文号:
生成日期: 2023-08-08 发布日期: 2023-08-08
索引号: 1134170300324967X7X/202308-00041
组配分类: 村庄规划
发布机构: 养贤乡人民政府
主题分类: 综合政务 / 公民
名称: 宣州区养贤乡石山村村庄规划
文号:
生成日期: 2023-08-08
发布日期: 2023-08-08
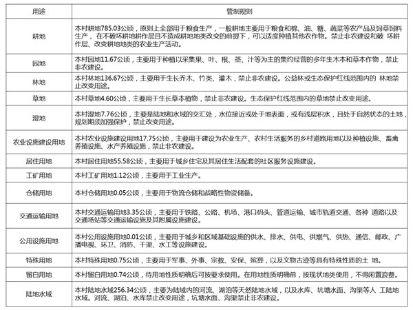
宣州区养贤乡石山村村庄规划
发布时间:2023-08-08 11:22 来源:养贤乡人民政府 浏览次数: 字体:[ ]
Baidu
map